tag:qtc:wp:1.3

QTC (Quixotic Trading Organization) テクニカルホワイトペーパー Ver.1.3

Qubicネットワーク向け自動取引プロトコル バージョン 1.3(2026年1月作成)

プロジェクトリンク

重要免責事項

  • リスク警告:
    • 暗号資産の取引には重大な損失のリスクが伴い、すべての投資家に適しているわけではありません。デジタル資産の価値は大きく変動する可能性があり、過去のパフォーマンスは将来の結果を示すものではありません。QTCトークンは自動取引サービスへの参加を表すものであり、有価証券、金融商品、または投資契約を構成するものではありません。
  • 自己責任(DYOR):
    • このホワイトペーパーは情報提供のみを目的としており、財務、投資、法律、または税務に関するアドバイスを構成するものではありません。投資を決定する前に、自身で調査を行い、資格のある専門家に相談する必要があります。失っても支障のない範囲を超えた投資は決して行わないでください。
  • 無保証:
    • 本文書は利益、リターン、または QTC プロジェクトの成功を保証するものではありません。市場状況、技術的課題、規制の変化、および予期せぬ事態がプロジェクトのパフォーマンスに悪影響を及ぼす可能性があります。すべての予測および推定は予告なく変更される場合があります。
  • 返金不可:
    • QTC トークンの購入は最終的なものであり、返金はできません。これは製品の購入ではなく、サービスの提供です。ICO に参加することにより、関連するすべてのリスクを認識し、受け入れたものとみなされます。

1. エグゼクティブ・サマリー

 Quixotic Trading Organization (QTC) は、Qubic ネットワークエコシステム専用に構築された革新的な自動取引ソリューションを提示します。

 当社独自のアルゴリズム取引ボットは、高度な市場サンプリング技術と動的なパラメータ調整を活用して、流動性を提供し、効率的な価格発見を促進し、戦略的なマーケットメイキング運営を通じて持続可能なリターンを生成します。

1.1 主な特徴

  • 適応型市場インテリジェンス:
    • リアルタイムの市場サンプリングと、ボラティリティおよびトレンド分析に基づく動的な注文調整を行います。
  • 多層取引アーキテクチャ:
    • 市場の下落を利用し、エントリーポイントを最適化するための高度な買い注文の階層化を実装。
  • デフレ型トークンモデル:
    • 体系的なバイバックおよびバーンメカニズムによる流通供給量の削減。
  • パフォーマンス最適化:
    • 取引サイクルあたり 0.90% の目標利益率を設定(手数料等を除く)。

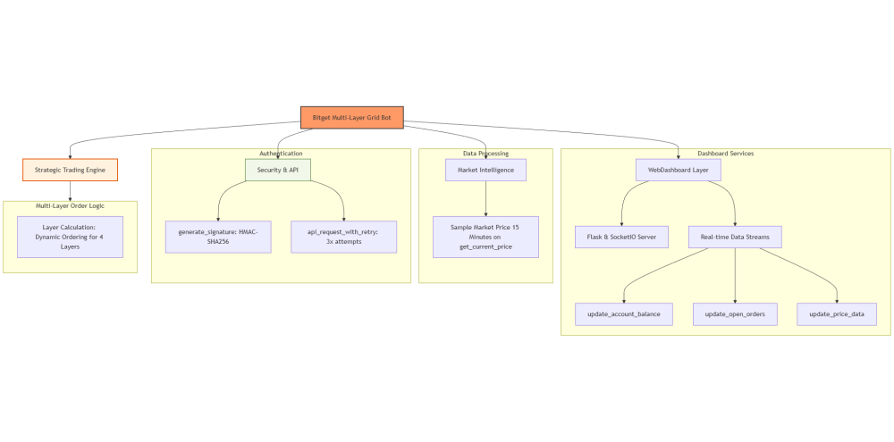
2. 技術アーキテクチャ

2.1 取引アルゴリズムの概要

 QTC 取引アルゴリズムは、価格動向、ボリュームパターン、およびボラティリティ指標を継続的に分析して取引決定を行う洗練された市場サンプリング手法で動作します。

主要コンポーネント:

  • 市場データサンプリングエンジン:
    • ティックごとのデータを収集し、ボラティリティに適応。
  • ボラティリティ評価モジュール:
    • 最適な取引強度を決定。
  • 動的注文サイズ決定システム:
    • 資本とリスクパラメータに基づいて最適化。
  • 多層買いアーキテクチャ:
    • 戦略的な価格間隔で複数の買い注文層を実装。

2.2 資金管理アーキテクチャ

 特定の運営目的を持つ4つの異なるアカウントに分離されています。

  • アカウント 1:
    • 主要取引運営(USDT/QUBIC)。
  • アカウント 2:
    • 戦略的予備金(USDC)。弱気相場でのバッファー。
  • アカウント 3:
    • 利益蓄積およびバイバック基金。QTC トークンの買い戻しに使用。
  • アカウント 4:
    • プロジェクト開発予備金。インフラコストおよび運営費用。

3. セキュリティトークン提供(ICO)構造

  • トークンティッカー: QTC
  • 総供給量: 110,619,667,655 QTC(3,293億枚がバーン済み)

ICOフェーズ表

ICOフェーズ(Qubic ICO Portal (QIP) 利用可能なトークン数 価格 バイバック価格
sp198 36,439,781,094 1 QUBIC 2 QUBIC
sp199 36,439,781,094 3 QUBIC 4 QUBIC
sp200 36,439,781,094 5 QUBIC 6 QUBIC

ICO販売後のQUBIC価格ターゲット

販売比率 QUBICの価格
ICOの5%販売 0.000000800
ICOの10%販売 0.000000900
ICOの20%販売 0.000001500
ICOの20%販売 0.000003000
ICOの20%販売 0.000005000

4. リスク要因と重要な考慮事項

  • 市場リスク:
    • 激しいボラティリティ、長期の弱気相場、流動性の不足。
  • 技術的リスク:
    • 取引所APIへの依存、ソフトウェアのバグ、システム障害。
  • 法律・規制:
    • 管轄区域ごとの規制変更、トークンの分類リスク。
  • 返金不可:
    • すべての購入は最終的。

5. 開発ロードマップ

2026年 第1〜2四半期:ICO開始と初期運営

  • ICOの実施とバイバック・ウォールの設置。
  • リアルタイム Discord レポートシステムの実装。

2026年 第2〜4四半期:段階的なICO完了

  • バイバック価格の段階的引き上げ。
  • アルゴリズムの継続的な最適化。

2027年以降:ポストICO運営

  • 完全に自動化された継続運営への移行。
  • 流通供給量を削減するための定期的なバーンイベント。

6. よくある質問 (FAQ)

  • Q: バイバックはどのように行われますか?
    • A: ボットの利益のみを使用して、各フェーズ後に販売価格以上の買い注文を設置します。取得されたトークンはバーンされます。
  • Q: プロジェクトが失敗した場合はどうなりますか?
    • A: 残存資金をすべて QUBI Cに変換し、最後の ICO 価格レベルで最終的なバイバックに使用します。

公式コミュニティ:

APOJSDOROSZDVDOKBXLCDLNBBVFCMTHRQRLXFJVGUCSBMZQKMELPIHXARWIN

tag/qtc/wp/1.3.txt · 最終更新: by d.azuma